各学部、学院(部):
根据《大连理工大学引进人才暂行规定》和《大连理工大学青年教师培养实施办法(暂行)》(2013年12月修订)(大工办发[2013]145号),为促进青年教师学术交流,学校拟于4月下旬举办2018年青年教师学术交流研讨会,现将有关事宜通知如下:
一、申报人员类别
1、博士后出站人员和博士毕业生
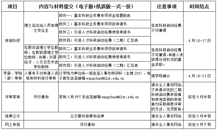
2015年8月1日至2016年7月31日期间来校工作,来校时为中级及以下专业技术职务且受聘于教学、科研岗位的博士后出站人员和博士毕业生,一期科研启动经费结余为零且通过验收者,可以申请二期科研启动经费(2016年8月1日-9月30日期间来校并获得一期科研启动费资助,现已结题者也可申报)。二期科研启动经费将根据一期考核结果实施动态资助,对于一期考核优秀者,可根据评审意见提高二期科研启动经费的支持额度;对于一期考核良好者,保持原定的支持额度;对于一期考核合格者,根据评审意见可保持原定的支持额度,也可降低支持额度;一期考核不合格者,取消二期科研启动经费的支持。一期结题和二期申请表格请见《基本科研业务费专项项目结题报告》(附件一)和《基本科研业务费专项项目申请书》(附件二)。
注:已获得《大连理工大学2018年度基本科研业务费》资助者,须在基金资助结题后才可申请二期科研启动经费。已获得其他基金资助者,此次申请二期科研启动经费时申请项目应与已获得资助的项目不同。并附已获得基金资助的任务书或立项书复印件一份。
2、在职攻读博士学位的教师
截止到2017年12月31日,年龄在35周岁以下,入学不满3年的在职攻读博士学位的教师,受聘教学、科研和实验技术中级专业技术及以下岗位,可以申请科研启动经费,数额为《大连理工大学引进人才暂行规定》博士毕业生科研启动费的1/2。
3、在职获得博士学位的教师
截止到2017年12月31日,年龄在35周岁以下,获得在职博士学位的教师,受聘教学、科研和实验技术中级专业技术及以下岗位,可以申请科研启动经费,数额为《大连理工大学引进人才暂行规定》博士毕业生科研启动费的1/2。
4、体育、外语、经济、人文及艺术类学科教师
截止到2017年12月31日,年龄在35周岁以下,受聘教学、科研和实验技术中级专业技术及以下岗位,体育、外语、经济、人文、艺术类我校无博士点学科的教师,来校后未获得各类校内资助,可以申请科研启动经费,数额不超过1万元。
注:上述各类科研启动经费不可兼得,其中2——4类申请人未获得任何形式的基金资助。
二、评审流程
引进人才二期科研启动费评审会暨2018年青年教师学术交流研讨会采取答辩评审和阅卷评审两种方式进行。优秀名额将依据最终申报情况确定,另行通知。申报者可自愿申请参加评优答辩,答辩采取申报人自述和评委提问两个环节,自述需准备PPT(共计5分钟,内容主要包括一期结题汇报和二期立项申请,本人答辩)。
注:不申请评优的二期科研启动费申报者和其他类别的申报者均采取阅卷评审的方式,无须答辩。
三、时间安排

联 系 人:王 超 联系电话:84708314
2018年4月9日